Linux Block Layer: Tools, Tracing, and Documentation
Linux Block Layer: Tools, Tracing, and Documentation
This post collects various useful docs and tools related to the Linux block layer.
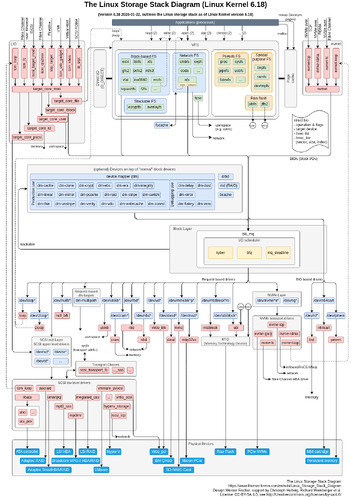
Linux Storage Stack Diagram
See for example Linux-storage-stack-diagram_v6.18.png:
![]()
Online documentation
Kernel docs:
Various docs:
- Linux Device Drivers, Third Edition, book chapter 16 (2005)
- Explicit block device plugging (LWN, 2011)
- The multiqueue block layer (LWN, 2013)
- Linux Block IO: Introducing Multi-queue SSD Access on Multi-core Systems (pdf) (2013)
- Solving the Linux storage scalability bottlenecks (Jens Axboe, Facebook, Kernel Recipes 2015)
- Linux kernel IO subsystem: How it works and how can I see what is it doing? (Jan Kara, SUSE, Kernel Recipes 2015)
- Two new block I/O schedulers for 4.12 (LWN, 2017)
- Block layer introduction part 1: the bio layer (LWN, 2017)
- Block layer introduction part 2: the request layer (LWN, 2017)
- The Linux Block Layer - Built for Fast Storage (2018)
- Faster IO through io_uring (Jens Axboe, Facebook, Kernel Recipes 2019)
- Efficient IO with io_uring (pdf) (2019)
- The rapid growth of io_uring (LWN, 2020)
- Linux block devices: hints for debugging and new developments (Christian Horn, Red Hat Blog, Sept 2021)
Legacy non-multiqueue block layer
The legacy (non-multiqueue) block layer code has been removed, now that
no drivers require it. The legacy I/O schedulers (including CFQ and
deadline) have been removed as well.
Block layer statistics
Block layer statistics are provided in /proc and /sys:
/proc/diskstats/sys/block/<dev>/stat
Example:
$ cat /proc/diskstats
253 0 vda 270 0 12784 37 0 0 0 0 0 39 1 0 0 0 0
253 16 vdb 11260 36 413935 14432 226458 30087 234475314 12913000 0 535716 12839675 0 0 0 0
253 17 vdb1 11217 36 411551 14405 225987 30087 234475314 12907531 0 530602 12834424 0 0 0 0
11 0 sr0 49 0 356 27 0 0 0 0 0 35 1 0 0 0 0
Both files provide the same statistics, see kernel documentation for details:
- Documentation/ABI/testing/procfs-diskstats
- Documentation/ABI/testing/sysfs-block
I/O statistics fieldsBlock layer statistics in /sys/block/<dev>/stat
Helpful /proc/diskstats one-liners
I) Shell one-liner to read /proc/diskstats with column names added:
(printf "maj min dev r_ios r_merges r_sect r_msecs w_ios w_merges w_sect w_msecs in_flight io_ticks time_in_q d_ios d_merges d_sect d_msecs flush_ios flush_msecs\n" ; cat /proc/diskstats) | column -t
maj min dev r_ios r_merges r_sect r_msecs w_ios w_merges w_sect w_msecs in_flight io_ticks time_in_q d_ios d_merges d_sect d_msecs flush_ios flush_msecs
8 0 sda 1992973 664069 62644139 523308 1292694 1718988 82901491 1010300 0 968251 852782 0 0 0 0 193748 231495
8 1 sda1 552 162 11044 295 10 0 11 3 0 111 98 0 0 0 0 0 0
8 2 sda2 138 125 10746 141 7 1 64 5 0 85 100 0 0 0 0 0 0
8 3 sda3 1991549 663782 62617692 521614 1189392 1718987 82901416 883765 0 953282 751889 0 0 0 0 0 0
253 0 dm-0 2666505 0 62614964 1273835 3011721 0 82901416 1023386852 0 977685 1024660687 0 0 0 0 0 0
253 1 dm-1 384375 0 15134698 486437 189052 0 3256312 806227 0 120895 1292664 0 0 0 0 0 0
253 2 dm-2 475772 0 3810080 135730 1338837 0 10710696 997255131 0 54529 997390861 0 0 0 0 0 0
253 3 dm-3 1806307 0 43667794 656210 1483832 0 69658504 25335845 0 827170 25992055 0 0 0 0 0 0
7 0 loop0 154 0 2340 27 0 0 0 0 0 42 7 0 0 0 0 0 0
7 1 loop1 241 0 2482 120 0 0 0 0 0 58 55 0 0 0 0 0 0
7 2 loop2 90 0 2180 35 0 0 0 0 0 29 19 0 0 0 0 0 0
7 3 loop3 102 0 2210 23 0 0 0 0 0 28 8 0 0 0 0 0 0
7 4 loop4 230 0 1058 19 0 0 0 0 0 51 0 0 0 0 0 0 0
7 5 loop5 4 0 8 0 0 0 0 0 0 2 0 0 0 0 0 0 0
II) Same, output once per second:
while true ; do (printf "maj min dev r_ios r_merges r_sect r_msecs w_ios w_merges w_sect w_msecs in_flight io_ticks time_in_q d_ios d_merges d_sect d_msecs flush_ios flush_msecs\n" ; cat /proc/diskstats) | column -t ; echo ; sleep 1 ; done
III) Alternate output, per device/partition (note sda in the grep command):
$ paste <(printf "major\nminor\ndev\nread_ios\nread_merges\nread_sectors\nread_msecs\nwrite_ios\nwrite_merges\nwrite_sectors\nwrite_msecs\nin_flight\nio_ticks\ntime_in_queue\ndiscard_ios\ndiscard_merges\ndiscard_sectors\ndiscard_msecs\nflush_ios\nflush_msecs\n") <(grep -w sda /proc/diskstats | tr ' ' '\n' | grep -v '^$') | column -t
major 8
minor 0
dev sda
read_ios 1992982
read_merges 664072
read_sectors 62644811
read_msecs 523311
write_ios 1299073
write_merges 1721300
write_sectors 83019803
write_msecs 1012075
in_flight 0
io_ticks 970009
time_in_queue 853486
discard_ios 0
discard_merges 0
discard_sectors 0
discard_msecs 0
flush_ios 194457
flush_msecs 232257
sar, iostat
sysstat package contains commonly used admin tools sar and iostat for
monitoring disk I/O. Under the hood, the tools are are based on
/proc/diskstats.
Running sar -d (use sar -dp for pretty-printed device names) shows
historical summary based on data collected background
(sysstat-collect.timer):
$ sar -d
Linux 5.5.10-100.fc30.x86_64 03/26/20 _x86_64_ (8 CPU)
07:27:26 DEV tps rkB/s wkB/s areq-sz aqu-sz await svctm %util
07:30:00 dev8-0 685.12 6300.30 4828.89 16.24 0.12 0.35 0.20 13.53
07:30:00 dev253-0 1160.66 6297.58 4828.89 9.59 1.92 1.65 0.12 13.60
...
14:20:14 DEV tps rkB/s wkB/s areq-sz aqu-sz await svctm %util
14:30:00 dev8-0 19.34 0.78 179.53 9.32 0.00 0.27 0.27 0.51
14:30:00 dev253-0 25.61 0.78 179.53 7.04 0.01 0.53 0.21 0.53
15:20:14 dev8-0 18.77 0.43 196.49 10.49 0.00 0.29 0.27 0.51
15:20:14 dev253-0 25.80 0.43 196.49 7.63 0.02 0.62 0.20 0.52
Average: dev8-0 77.77 776.89 575.50 17.39 0.01 0.34 0.28 2.15
Average: dev253-0 151.34 776.87 575.50 8.94 35.24 232.86 0.14 2.17
Use sar -dp <interval> [<count>] to run it and report current values.
iostat can show some more I/O information, try for example: iostat -xz 1
See the manual pages for documentation of the outputs: sar, iostat
diskstats script
Grab my diskstats perl script.
$ ./diskstats
18:25:31 Dirty: 6532 kB Writeback: 0 kB WritebackTmp: 0 kB
maj min dev r_ios r_merges r_sect r_msecs w_ios w_merges w_sect w_msecs in_flight io_ticks time_in_q d_ios d_merges d_sect d_msecs f_ios f_msecs
252 0 dm-0 +1 - +8 +7 +44 - +352 +1 0 +8 +8 - - - - - -
252 1 dm-1 +1 - +8 +7 +44 - +352 +1 0 +8 +8 - - - - - -
252 2 dm-2 - - - - - - - - 0 - - - - - - - -
259 0 nvme0n1 +1 - +8 +7 +13 +31 +352 +1 0 +8 +7 - - - - +1 -
259 1 nvme0n1p1 - - - - - - - - 0 - - - - - - - -
259 2 nvme0n1p2 - - - - - - - - 0 - - - - - - - -
259 3 nvme0n1p3 +1 - +8 +6 +13 +31 +352 +1 0 +8 +7 - - - - - -
251 0 zram0 +6 - +48 - - - - - 0 - - - - - - - -
18:25:32 Dirty: 1768 kB Writeback: 0 kB WritebackTmp: 0 kB
maj min dev r_ios r_merges r_sect r_msecs w_ios w_merges w_sect w_msecs in_flight io_ticks time_in_q d_ios d_merges d_sect d_msecs f_ios f_msecs
252 0 dm-0 - - - - +108 - +9808 +382 0 +18 +382 - - - - - -
252 1 dm-1 - - - - +90 - +9808 +308 0 +18 +308 - - - - - -
252 2 dm-2 - - - - - - - - 0 - - - - - - - -
259 0 nvme0n1 - - - - +95 +13 +9808 +268 0 +17 +271 - - - - +4 +3
259 1 nvme0n1p1 - - - - - - - - 0 - - - - - - - -
259 2 nvme0n1p2 - - - - - - - - 0 - - - - - - - -
259 3 nvme0n1p3 - - - - +95 +13 +9808 +268 0 +18 +268 - - - - - -
251 0 zram0 +8 - +64 - - - - - 0 +177 - - - - - - -
[...]
/proc/meminfo
/proc/meminfo has some fields particularly relevant to I/O, and are included
in the diskstats script output above:
| Entry | Description |
|---|---|
| Dirty | Memory which is waiting to get written back to the disk. |
| Writeback | Memory which is actively being written back to the disk. |
| WritebackTmp | Memory used by FUSE for temporary writeback buffers. |
Check kernel docs: Documentation/filesystems/proc.txt
QEMU I/O Throttling for VMs
QEMU allows I/O throttling per drive. The throttling settings can be defined in the qemu command line, and on-fly via qemu monitor interface. See QEMU docs/throttle.txt for full details.
The QEMU monitor command for throttling has following syntax:
block_set_io_throttle device bps bps_rd bps_wr iops iops_rd iops_wr
The command always requires value for all the parameters, zero can be used for default (“unlimited”) value.
Example, allow one I/O operation per second (iops) on the root drive:
block_set_io_throttle drive-root 0 0 0 1 0 0
Example, allow 4096 bytes per second (bps) on the root drive:
block_set_io_throttle drive-root 4096 0 0 0 0 0
Set all values to zero to reset:
block_set_io_throttle drive-root 0 0 0 0 0 0
QEMU Disk Cache Modes
QEMU has a few disk cache modes, and ways to do I/O (image source, slide
27),
default is writeback:

Links:
- SUSE SLES “Virtualization Guide” chapter Disk Cache Modes.
- devconf.cz 2016 info: QEMU Disk IO Which performs Better: Native or threads?
- devconf.cz 2016 slides: QEMU Disk IO Which performs Better: Native or threads?
- Red Hat Performance Briefs PDF (2016): Qemu Disk I/O: Which performs better, Native or Threads?
Chapter 8 and 9 from that Red Hat PDF:
8 Limitations of Native AIO
The Linux AIO io_submit(2) system call is used to implement aio=native. This
system call attempts to submit I/O requests asynchronously but there are cases
where it may block. Avoiding these cases is important so that the VM does not
experience pauses.
Linux file systems may block in order to acquire thread synchronization
primitives or wait for internal data structures or metadata. In these cases the
thread is blocked in the io_submit(2) system call.
Writes to sparsely allocated files are more likely to block than fully
preallocated files. Therefore it is recommended to only use aio=native on
fully preallocated files, local disks, or logical volumes.
9 Conclusion
As IO performance is significantly improved with aio=native, io=native is
recommended choice though there are few challenges especially with single VM in
some of the combinations and continue to investigate to improve further. Native
AIO can block the VM if the file is not fully allocated and is therefore not
recommended for use on sparse files.
We will continue reporting performance tests such as this, showing actual achievable
performance of KVM IO. We have a lot more to share.
cache=writeback
Host qemu trace, default cache=writeback:
# perf trace -p $(pgrep -n qemu) -e pwritev
0.000 ( 0.102 ms): worker/26156 pwritev(fd: 20, vec: 0x5626a1a1ebe0, vlen: 3, pos_l: 5287936) = 12288
308.627 ( 0.094 ms): worker/26162 pwritev(fd: 20, vec: 0x5626a1cbd000, vlen: 16, pos_l: 8872460288) = 65536
308.925 ( 0.752 ms): worker/26160 pwritev(fd: 20, vec: 0x5626a1cbd000, vlen: 191, pos_l: 16854286336) = 786432
309.907 ( 0.097 ms): worker/26161 pwritev(fd: 20, vec: 0x5626a1cbd000, vlen: 10, pos_l: 6676086784) = 65536
310.218 ( 0.134 ms): worker/26155 pwritev(fd: 20, vec: 0x5626a1cbd000, vlen: 16, pos_l: 16855072768) = 131072
311.454 ( 0.243 ms): worker/26156 pwritev(fd: 20, vec: 0x5626a1cbd000, vlen: 64, pos_l: 16855203840) = 262144
cache=writethrough
Host qemu trace cache=writethrough:
# perf trace -p $(pgrep -n qemu) -e "*sync*,*pwrite*"
0.725 ( 0.481 ms): qemu-system-x8/465527 pwritev(fd: 14, vec: 0x5591901b9e80, vlen: 237, pos_l: 59701198848) = 1048576
1.310 (11.907 ms): qemu-system-x8/465541 fdatasync(fd: 14) = 0
13.887 ( 0.481 ms): qemu-system-x8/465546 pwritev(fd: 14, vec: 0x5591902d4940, vlen: 237, pos_l: 59702247424) = 1048576
14.480 (11.571 ms): qemu-system-x8/465543 fdatasync(fd: 14) = 0
26.759 ( 0.485 ms): qemu-system-x8/465529 pwritev(fd: 14, vec: 0x5591901b9e80, vlen: 237, pos_l: 59703296000) = 1048576
27.386 (11.946 ms): qemu-system-x8/465526 fdatasync(fd: 14) = 0
cache=none
Host qemu trace cache=none (file descriptor is O_DIRECT):
# perf trace -p $(pgrep -n qemu) -e pwritev*
0.000 ( 5.073 ms): qemu-system-x8/7494 pwritev(fd: 20, vec: 0x557dfae7b1e0, vlen: 250, pos_l: 3824418816) = 1048576
6.363 ( 4.702 ms): qemu-system-x8/7494 pwritev(fd: 20, vec: 0x557dfae7b1e0, vlen: 250, pos_l: 3825467392) = 1048576
12.325 ( 5.218 ms): qemu-system-x8/7494 pwritev(fd: 20, vec: 0x557dfae7b1e0, vlen: 250, pos_l: 3826515968) = 1048576
18.784 ( 4.933 ms): qemu-system-x8/7494 pwritev(fd: 20, vec: 0x557dfae7b1e0, vlen: 250, pos_l: 3827564544) = 1048576
25.010 ( 4.606 ms): qemu-system-x8/7494 pwritev(fd: 20, vec: 0x557dfae7b1e0, vlen: 250, pos_l: 3828613120) = 1048576
aio=native
Host qemu trace aio=native,cache=none:
# perf trace -p $(pgrep -n qemu) -e io_submit,ppoll
6572.049 ( 0.151 ms): qemu-system-x8/466669 io_submit(ctx_id: 140385133363200, nr: 1, iocbpp: 0x7fff5bb25310) = 1
6572.219 ( 1.821 ms): qemu-system-x8/466669 ppoll(ufds: 0x55efc933f520, nfds: 16, tsp: 0x7fff5bb25960, sigsetsize: 8) = 1
6574.101 ( 0.494 ms): qemu-system-x8/466669 ppoll(ufds: 0x55efc933f520, nfds: 16, tsp: 0x7fff5bb25960, sigsetsize: 8) = 1
6574.686 ( 0.148 ms): qemu-system-x8/466669 io_submit(ctx_id: 140385133363200, nr: 1, iocbpp: 0x7fff5bb25310) = 1
6574.854 ( 7.801 ms): qemu-system-x8/466669 ppoll(ufds: 0x55efc933f520, nfds: 16, tsp: 0x7fff5bb25960, sigsetsize: 8) = 1
$ strace -T -tt -f -y -p $(pgrep -n qemu) -e trace=io_submit,ppoll -s 1
strace: Process 466669 attached with 48 threads
[pid 466669] 09:19:19.400185 io_submit(0x7fadf6018000, 1, [{aio_data=0, aio_lio_opcode=IOCB_CMD_PWRITEV, aio_fildes=14<rcpqemu-20004.qcow2>, aio_buf=[{iov_base="\0"..., iov_len=4096}, ...], aio_offset=17919311872, aio_flags=IOCB_FLAG_RESFD, aio_resfd=15<anon_inode:[eventfd]>}]) = 1 <0.000159>
[pid 466669] 09:19:19.400466 ppoll([{fd=75<socket:[11583759]>, events=POLLIN|POLLPRI|POLLERR|POLLHUP}, ...], 16, {tv_sec=0, tv_nsec=499000000}, NULL, 8) = 1 ([{fd=15, revents=POLLIN}], left {tv_sec=0, tv_nsec=497942766}) <0.001124>
[pid 466669] 09:19:19.401863 ppoll([{fd=75<socket:[11583759]>, events=POLLIN|POLLPRI|POLLERR|POLLHUP}, ...], 16, {tv_sec=0, tv_nsec=499000000}, NULL, 8) = 1 ([{fd=68, revents=POLLIN}], left {tv_sec=0, tv_nsec=498707689}) <0.000314>
[pid 466669] 09:19:19.402399 io_submit(0x7fadf6018000, 1, [{aio_data=0, aio_lio_opcode=IOCB_CMD_PWRITEV, aio_fildes=14<rcpqemu-20004.qcow2>, aio_buf=[{iov_base="\0"..., iov_len=4096}, ...], aio_offset=17920098304, aio_flags=IOCB_FLAG_RESFD, aio_resfd=15<anon_inode:[eventfd]>}]) = 1 <0.000176>
[pid 466669] 09:19:19.402673 ppoll([{fd=75<socket:[11583759]>, events=POLLIN|POLLPRI|POLLERR|POLLHUP}, ...], 16, {tv_sec=0, tv_nsec=499000000}, NULL, 8) = 1 ([{fd=15, revents=POLLIN}], left {tv_sec=0, tv_nsec=497864381}) <0.001203>
[pid 466669] 09:19:19.404140 ppoll([{fd=75<socket:[11583759]>, events=POLLIN|POLLPRI|POLLERR|POLLHUP}, ...], 16, {tv_sec=0, tv_nsec=499000000}, NULL, 8) = 1 ([{fd=68, revents=POLLIN}], left {tv_sec=0, tv_nsec=498677674}) <0.000344>
[pid 466669] 09:19:19.404716 io_submit(0x7fadf6018000, 1, [{aio_data=0, aio_lio_opcode=IOCB_CMD_PWRITEV, aio_fildes=14<rcpqemu-20004.qcow2>, aio_buf=[{iov_base="\0"..., iov_len=4096}, ...], aio_offset=17921146880, aio_flags=IOCB_FLAG_RESFD, aio_resfd=15<anon_inode:[eventfd]>}]) = 1 <0.000180>
BCC
BCC provides some tools for tracing and summarizing block I/O. Can be run in host and guest.
| Tool | Description |
|---|---|
| biolatency | Summarize block device I/O latency as a histogram. |
| biosnoop | Trace block I/O. |
| biotop | Block device (disk) I/O by process. |
| biopattern | Identify random/sequential disk access patterns. |
biolatency, per disk -D:
# /usr/share/bcc/tools/biolatency -T -Q -m -D 1 5
Tracing block device I/O... Hit Ctrl-C to end.
14:30:29
disk = b'sda'
msecs : count distribution
0 -> 1 : 1 |****************************************|
2 -> 3 : 1 |****************************************|
4 -> 7 : 0 | |
8 -> 15 : 1 |****************************************|
14:30:30
disk = b'sda'
msecs : count distribution
0 -> 1 : 321 |****************************************|
2 -> 3 : 64 |******* |
4 -> 7 : 91 |*********** |
8 -> 15 : 72 |******** |
16 -> 31 : 14 |* |
[...]
biolatency, per I/O flags -F:
# /usr/share/bcc/tools/biolatency -T -Q -m -F 1 5
Tracing block device I/O... Hit Ctrl-C to end.
14:31:53
flags = NoMerge-Write
msecs : count distribution
0 -> 1 : 11 |********** |
2 -> 3 : 20 |******************* |
4 -> 7 : 35 |********************************** |
8 -> 15 : 41 |****************************************|
16 -> 31 : 1 | |
flags = Write
msecs : count distribution
0 -> 1 : 346 |****************************************|
2 -> 3 : 12 |* |
4 -> 7 : 43 |**** |
8 -> 15 : 18 |** |
flags = Sync-Write
msecs : count distribution
0 -> 1 : 130 |****************************************|
2 -> 3 : 0 | |
4 -> 7 : 20 |****** |
[...]
biosnoop
# /usr/share/bcc/tools/biosnoop -Q
TIME(s) COMM PID DISK T SECTOR BYTES QUE(ms) LAT(ms)
0.000000 dmcrypt_write/ 763 sda W 445934576 12288 0.01 0.09
0.000080 dmcrypt_write/ 763 sda W 445934600 20480 0.00 0.14
0.000106 dmcrypt_write/ 763 sda W 445934640 8192 0.00 0.16
0.000212 dmcrypt_write/ 763 sda W 445934656 12288 0.01 0.07
0.001622 dmcrypt_write/ 763 sda W 445934680 4096 0.02 0.08
4.084633 dmcrypt_write/ 763 sda W 490876152 4096 0.01 0.04
[...]
biotop
# /usr/share/bcc/tools/biotop -C 1 5
Tracing... Output every 1 secs. Hit Ctrl-C to end
17:29:06 loadavg: 0.61 0.69 0.70 2/924 297038
PID COMM D MAJ MIN DISK I/O Kbytes AVGms
297031 find R 8 0 sda 131 536.0 6.95
286044 kworker/0:2 W 8 0 sda 8 256.0 7.95
1835 jbd2/sda2-8 W 8 0 sda 2 20.0 12.51
17:29:07 loadavg: 0.61 0.69 0.70 2/924 297038
PID COMM D MAJ MIN DISK I/O Kbytes AVGms
297031 find R 8 0 sda 244 976.0 3.88
295394 kworker/1:4 W 8 0 sda 16 512.0 14.05
286044 kworker/0:2 W 8 0 sda 16 512.0 11.88
17:29:08 loadavg: 0.61 0.69 0.70 2/924 297038
PID COMM D MAJ MIN DISK I/O Kbytes AVGms
297031 find R 8 0 sda 216 880.0 4.31
17:29:09 loadavg: 0.61 0.69 0.70 2/929 297043
PID COMM D MAJ MIN DISK I/O Kbytes AVGms
297031 find R 8 0 sda 139 596.0 6.87
18099 qemu-system-x86 W 8 0 sda 33 152.0 0.91
Detaching...
block layer static tracepoints
Block layer static tracepoints
can be listed with perf list block:* command, and they are defined in
include/trace/events/block.h.
Summary of available block layer tracepoints (2026-02-16):
| Tracepoint | Short description from kernel header file |
|---|---|
| block_bio_backmerge | Merging block operation to the end of an existing operation. |
| block_bio_complete | Completed all work on the block operation. |
| block_bio_frontmerge | Merging block operation to the beginning of an existing operation. |
| block_bio_queue | Putting new block IO operation in queue. |
| block_bio_remap | Map request for a logical device to the raw device. |
| block_dirty_buffer | Mark a buffer dirty. |
| block_getrq | Get a free request entry in queue for block IO operations. |
| block_io_done | Block IO operation request completed. |
| block_io_start | Insert a request for execution. |
| block_plug | Keep operations requests in request queue. |
| block_rq_complete | Block IO operation completed by device driver. |
| block_rq_error | Block IO operation error reported by device driver. |
| block_rq_insert | Insert block operation request into queue. |
| block_rq_issue | Issue pending block IO request operation to device driver. |
| block_rq_merge | Merge request with another one in the elevator. |
| block_rq_remap | Map request for a block operation request. |
| block_rq_requeue | Place block IO request back on a queue. |
| block_split | Split a single bio struct into two bio structs. |
| block_touch_buffer | Mark a buffer accessed. |
| block_unplug | Release of operations requests in request queue. |
| blkdev_zone_mgmt | Execute a zone management operation on a range of zones. |
| blk_zone_append_update_request_bio | Update bio sector after zone append. |
| blk_zone_wplug_bio | Zone write plugging plug and unplug events. |
| disk_zone_wplug_add_bio | Zone write plugging plug and unplug events. |
Interactive trace example: perf trace -a -e "block:*"
blktrace
blktrace tool is commonly tool for tracing block I/O. Under the hood, it uses the static tracepoints.
Try for example: blktrace /dev/sda -o - | blkparse -i - (or btrace /dev/sda
does the same thing).
Typical I/O flow, based on blktrace results: A→Q→G→P→U→I→D→C
Some documentation/presentations:
- blktrace and btt (2016-01-27)
- Block I/O Layer Tracing: blktrace (April 2006)
Life of an I/O
- Q2I – time it takes to process an I/O prior to it being inserted or merged onto a request queue
- Includes split, and remap time
- I2D – time the I/O is “idle” on the request queue
- D2C – time the I/O is “active” in the driver and on the device
- Q2I + I2D + D2C = Q2C
- Q2C: Total processing time of the I/O
lsblk
lsblk gives information about block devices in system.
Example from server with HDD (sda) and SSD (sdb):
$ lsblk -O | less -RS
NAME KNAME PATH MAJ:MIN FSAVAIL FSSIZE FSTYPE FSUSED FSUSE% MOUNTPOINT LABEL UUID PTUUID PTTYPE PARTTYPE PARTLABEL PARTUUID PARTFLAGS RA RO RM HOTPLUG MODEL SERIAL SIZE STATE OWNER GROUP MODE ALIGNMENT MIN-IO OPT-IO PHY-SEC LOG-SEC ROTA SCHED RQ-SIZE TYPE DISC-ALN DISC-GRAN DISC-MAX DISC-ZERO WSAME WWN RAND PKNAME HCTL TRAN SUBSYSTEMS REV VENDOR ZONED
sda sda /dev/sda 8:0 9c33d1bd-084e-464d-81f4-0517f69208a3 gpt 128 0 0 0 Logical_Volume 600508e0000000.................. 930.4G running brw-rw---- 0 4096 0 4096 512 1 mq-deadline 256 disk 0 0B 0B 0 32M 0x600508e0000000.................. 1 6:1:0:0 sas block:scsi:pci 3000 LSI none
└─sda1 sda1 /dev/sda1 8:1 xfs 71ea6c97-c56b-4a80-879e-055079eebc49 9c33d1bd-084e-464d-81f4-0517f69208a3 gpt 0fc63daf-8483-4772-8e79-3d69d8477de4 add598f9-131c-3248-ad91-798a73cfb0aa 128 0 0 0 930.4G brw-rw---- 0 4096 0 4096 512 1 mq-deadline 256 part 0 0B 0B 0 32M 0x600508e000000................... 1 sda block:scsi:pci none
sdb sdb /dev/sdb 8:16 e46f42f0-8e0a-484a-ba8d-bb77544a88de gpt 128 0 0 0 INTEL_SSDSC2BA200G4 BTHV5............. 186.3G running brw-rw---- 0 4096 0 4096 512 0 mq-deadline 256 disk 0 4K 128M 0 0B 0x55cd2e404c0f27b9 0 6:0:0:0 sas block:scsi:pci 0110 ATA none
├─sdb1 sdb1 /dev/sdb1 8:17 e46f42f0-8e0a-484a-ba8d-bb77544a88de gpt 21686148-6449-6e6f-744e-656564454649 1cedf85d-2f79-4141-b700-10ef59992ae9 128 0 0 0 1M brw-rw---- 0 4096 0 4096 512 0 mq-deadline 256 part 0 4K 128M 0 0B 0x55cd2e404c0f27b9 0 sdb block:scsi:pci none
├─sdb2 sdb2 /dev/sdb2 8:18 702.1M 975.9M ext4 206.6M 21% /boot 095c08ca-b232-41a1-ac36-88e0857164c6 e46f42f0-8e0a-484a-ba8d-bb77544a88de gpt 0fc63daf-8483-4772-8e79-3d69d8477de4 31ae9573-8bae-4234-b0fe-4100eca282a6 128 0 0 0 1G brw-rw---- 0 4096 0 4096 512 0 mq-deadline 256 part 0 4K 128M 0 0B 0x55cd2e404c0f27b9 0 sdb block:scsi:pci none
└─sdb3 sdb3 /dev/sdb3 8:19 LVM2_member 19yFEx-beW4-6czf-u3nG-bJdZ-Jruu-tV1JSg e46f42f0-8e0a-484a-ba8d-bb77544a88de gpt e6d6d379-f507-44c2-a23c-238f2a3df928 1ed0b54d-c9cc-4d99-840c-bc3b278c287d 128 0 0 0 185.3G brw-rw---- 0 4096 0 4096 512 0 mq-deadline 256 part 0 4K 128M 0 0B 0x55cd2e404c0f27b9 0 sdb block:scsi:pci none
└─fedora-root dm-0 /dev/mapper/fedora-root 253:0 177.4G 185.2G xfs 7.9G 4% / 29fbae26-8354-4e9a-ae30-37e4fc6c4a3e 128 0 0 0 185.3G running brw-rw---- 0 4096 0 4096 512 0 128 lvm 0 4K 128M 0 0B 0 sdb3 block none
debugfs
Various block layer internal info/stats are available via debugfs, example:
# grep -R . /sys/kernel/debug/block/vdb/hctx0/
/sys/kernel/debug/block/vdb/hctx0/type:default
/sys/kernel/debug/block/vdb/hctx0/dispatch_busy:0
/sys/kernel/debug/block/vdb/hctx0/active:0
/sys/kernel/debug/block/vdb/hctx0/run:13644
/sys/kernel/debug/block/vdb/hctx0/queued:15855
/sys/kernel/debug/block/vdb/hctx0/dispatched: 0 5
/sys/kernel/debug/block/vdb/hctx0/dispatched: 1 16467
/sys/kernel/debug/block/vdb/hctx0/dispatched: 2 0
/sys/kernel/debug/block/vdb/hctx0/dispatched: 4 0
/sys/kernel/debug/block/vdb/hctx0/dispatched: 8 0
/sys/kernel/debug/block/vdb/hctx0/dispatched: 16 0
/sys/kernel/debug/block/vdb/hctx0/dispatched: 32+ 0
/sys/kernel/debug/block/vdb/hctx0/io_poll:considered=0
/sys/kernel/debug/block/vdb/hctx0/io_poll:invoked=0
/sys/kernel/debug/block/vdb/hctx0/io_poll:success=0
[...]
FIO
FIO README:
Overview and history
--------------------
Fio was originally written to save me the hassle of writing special test case
programs when I wanted to test a specific workload, either for performance
reasons or to find/reproduce a bug. The process of writing such a test app can
be tiresome, especially if you have to do it often. Hence I needed a tool that
would be able to simulate a given I/O workload without resorting to writing a
tailored test case again and again.
A test work load is difficult to define, though. There can be any number of
processes or threads involved, and they can each be using their own way of
generating I/O. You could have someone dirtying large amounts of memory in a
memory mapped file, or maybe several threads issuing reads using asynchronous
I/O. fio needed to be flexible enough to simulate both of these cases, and many
more.
Fio spawns a number of threads or processes doing a particular type of I/O
action as specified by the user. fio takes a number of global parameters, each
inherited by the thread unless otherwise parameters given to them overriding
that setting is given. The typical use of fio is to write a job file matching
the I/O load one wants to simulate.
Writeback throttling
Short description of WBT found in kernel block/Kconfig
config BLK_WBT
bool "Enable support for block device writeback throttling"
help
Enabling this option enables the block layer to throttle buffered
background writeback from the VM, making it more smooth and having
less impact on foreground operations. The throttling is done
dynamically on an algorithm loosely based on CoDel, factoring in
the realtime performance of the disk.
config BLK_WBT_MQ
bool "Enable writeback throttling by default"
default y
depends on BLK_WBT
help
Enable writeback throttling by default for request-based block devices.
Tracepoints defined in include/trace/events/wbt.h
| Tracepoint | Short description |
|---|---|
| wbt_lat | Trace latency event. |
| wbt_stat | Trace stats for blk_wb. |
| wbt_step | Trace wb event step. |
| wbt_timer | Trace wb timer event. |
The end
That’s it!
To support my work and to motivate me: